Overview
Flowers are associated with mankind from the dawn of civilization. It is said that in Pak-o-Hind man is born with flowers, lives with flowers and finally dies with flowers. Flowers are used in our daily life for Religious and social functions. Besides aesthetic value of flowers, they are also important for their economic value as sale of cut flowers, loose flowers, live plants, dried petals for cosmetic industry, extraction of essential oils, Rose water and Gulkand preparation from rose petals. Directorate of Floriculture (T&R) Punjab, is working for the improvement of Floriculture in Punjab by conducting research on different aspects of commercial Floriculture crops and imparting training to Public in the field of floriculture and landscaping since 1987.
Functions
Function of Directorate of Floriculture (T&R) Punjab are as follows:
- Training of farmers on modern cultivation technologies
- Training of youth on floriculture and landscaping
- Standardization of production technology of important flowers
- Motivation of farmers to grow profitable flowers.
- Provision of certified vegetable seeds to farmers.
Services
Training courses
Floriculture & Landscaping Training center was established in 1987. It is situated in Bagh-e-Jinnah, Lahore which has a big collection of ornamental trees, shrubs, climbers, palms, seasonal flower, house plants and ground covers. Training center offers four courses of different duration. Five thousand (5000) students have been passed out since 1987 who are serving in different organizations of Pakistan and also in some countries of Middle East.
One Year Diploma in Floriculture & Landscaping
A course equally valuable for Nursery men, Landscape architects, commercial flower growers and hobbyists. The duration of this course is one year. This broad ranging course provides a sound information over landscape designing, arboriculture, seasonal flowers, House plants, Flower arrangement, Soil science, IPM, Bulbous plants & Kitchen gardening.
Three Months In-service Course in Floriculture & Landscaping
This is a course designed for Government employees & enthusiasts. In this course, you will learn the basics of floriculture including: soil types, plant nutrition, pest and disease management, environmental management, various types of bulbs used for cut flower production, seasonal flowers, house plants and landscaping.
Six and Two Weeks Courses (For Ladies only)
The ideal courses for the beginners; these are basic, yet thoroughly practical courses. Both these courses are basically designed for house wives. In these courses you will learn:
- To identify, propagate and care of ornamental plants.
- Fresh and Dry Flower arrangement.
- Making propagating and potting mixes.
- Drawing a simple garden sketch plan.
- To plant or manage a lawn.
Training Calendar
|
Sr. No. |
Name of course |
Tentative Dates |
| 1 | One year diploma in Floriculture & Landscaping |
|
| 2 | Three month certificate in Floriculture & Landscaping |
|
| 3 | Two weeks certificate in Floriculture & Landscaping |
|
Production & Dissemination of Tissue Cultured Carnation Plants
Carnation is one of the most important cut flower of the world. It is commercially grown by many countries. In Pakistan, earlier marguerite type of carnation was cultivated as winter annul but now Cut carnation varieties produced through tissue culture are available at Floriculture sub-station Islamabad.
To avail plants please contact
Mr. Syed Humayun Tahir
Horticulturist Floriculture sub-station
Address: Orchard scheme Area Murree Road Islamabad
Phone: 051-2840377,
Email: horticulturist_1@hotmail.com
Kitchen gardening Training in Schools, Colleges and Universities
Vegetables grown at home are high in nutrition and chemical free. Growing of vegetables at home is a positive activity. DDA greenbelt office provides on campus Kitchen garden training to interest people.
To get Kitchen gardening training please contact
Mr. Shahid Ashraf
Deputy Director of Agriculture
Address: Greenbelt office Davis road Lahore
Phone: 04299202363,03016076250
Email: shahidashraf133@gmail.com
Provision of Certified Vegetable Seed to Growers
Certified seed of different vegetables, produced at vegetable seed farm Khanewal, is available from DDA greenbelt office on rates approved by Government.
To avail this service please contact
Mr. Shahid Ashraf
Deputy Director of Agriculture
Address: Greenbelt office Davis road Lahore
Phone: 04299202363,03016076250
Email: shahidashraf133@gmail.com
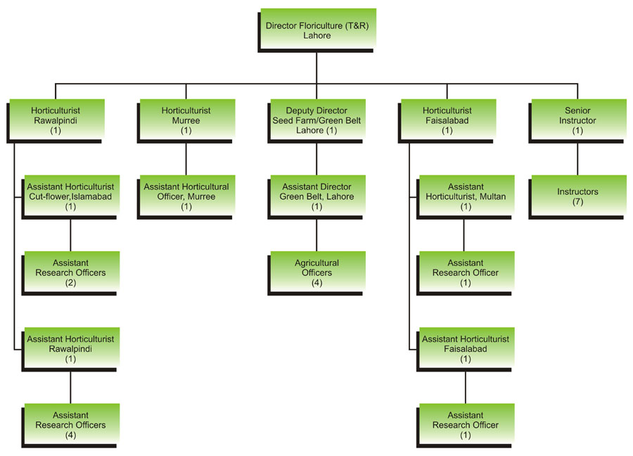
Organogram

Our Offices
Offices of Directorate of Floriculture (T&R) Punjab are as follows:
- Horticultural Research Institute for Floriculture & Landscaping, Rawalpindi. Shamsabad, Murree Road, Rawalpindi
- Cut Flower Research Production & Technology Dissemination, Orchard scheme Area Murree Road Islamabad.
- Horticultural Research Sub-Station For Floriculture and Landscaping, Ayub Agriculture Research Institute, Jhang Road, Faisalabad.
- Horticultural Research Sub-Station For Floriculture and Landscaping Agriculture Farm, Old Shuja Abad Road, Multan.
- Wild Flora Collection & Identification Sub-Station Murree, Mohra Sharif Road, Murree.
- Deputy Director of Agriculture Green Belt / Seed Farm Punjab, 21-Davis Road, Lahore.
Training Centre
Floriculture & Landscaping Training center was established in 1987. It is situated in Bagh-e-Jinnah, Lahore which has a big collection of ornamental trees, shrubs, climbers, palms, seasonal flower, house plants and ground covers. Training center offers four courses of different duration. Three thousand and eighty seven students have been passed out since 1987 who are serving in different organizations of country and also in Middle East
Initiatives
Directorate of Floriculture is going to start following initiatives
UP-Gradation of Flower Markets
Area under flower cultivation in Punjab is About 13000 acres. There are four major markets for these flowers, which are located in Pattoki, Saggian, Theengmor and Tibba Sultanpur. Due to the lack of modern facilities in these flower markets, 20 to 30% of the flowers are spoiled. To prevent the loss of flowers, modern facilities are being planned in these markets, where auction hall and cold store facility will be available.
Objectives
- To reduce post-harvest losses
- Improvement of floriculture markets infrastructure.
Outcome
- Reduction of post-harvest losses upto 15 %
Value Addition of Floriculture Produce
Flowers can be used for the preparation of many value added products and have high demand in international market. For example, Surkha gulab is widely cultivated in Punjab. Usually its fresh flowers are used in the celebration of happiness. Another variety of rose which is called Centifolia rose is used for the preparation of Rose water. Provision of flower dehydration units and Roses water plants to rose growers will increase the export of dried flower petals and production of rose water will increase.
Objectives
- Value addition of flowers
Outcome
- Production of export quality Dehydrated rose petals and Rose water
Production and Introduction of Open Pollinated Seeds of Seasonal Flowers
Seasonal flowers are widely cultivated in Pakistan for Landscape purpose. For this purpose, hybrid seeds are being imported which costs a lot of foreign exchange. Hybrid seed import can be minimized by producing open pollinated seeds. In this regard, OP seeds of seasonal flowers have been cultivated at Vegetable Seed Farm Khanewal to meet local needs.
Objectives
- Reduction in import of Hybrid seeds of seasonal flowers
Outcome
- OP seeds of seasonal flowers will be available to fulfill local demand.
Introduction of Flower Cultivation in Fort Munro
Climatic conditions of Fort Munro are very suitable for flower cultivation. In view of this, it is planned to introduce flower cultivation in the area. Due to high temperature of summer, the production of flowers in the plains of Punjab decreases. During summer, climate is suitable in Mort munro. Therefore, in the summer flowers can be successfully cultivated in this area.
Objectives
- Introduction of flower cultivation in Fort munro
Outcome
- Establishment of new hub for flower cultivation.
Contact Us
Directorate of Floriculture (T&R) Punjab, Lahore
Address: House No. 134, (Middle Portion) Al Mumtaz Street behind crown cinema, Habib Ullah Road, Garhi Shahu, Lahore.
Email: director_floric@hotmail.com
